2019年04月03日

“青少年生涯规划师(中级)”认证公开班火热报名中



远播教育研究院

关于开展“青少年生涯规划师(中级)”

认证公开班通知


各省、市(区、县)教委、教研中心(室)、各中学:

国务院于2014年颁布了《关于深化考试招生制度改革的实施意见》启动了新一轮的教育综合评价改革。通过在上海、浙江的试点工作,计划在2020年前后进行全国范围内推进和深化。高中是基础教育与高等教育的衔接阶段,更是学生选择生涯发展道路的关键时机。如何根据国家政策要求做好对高中学生生涯发展的教育和指导是各学校与教师的重要使命。

远播教育研究院汇集国内基础教育领域专家,根据国家相关政策要求及试点地区生涯教育经验,结合中学生涯教育现状及需求,设计了符合中学生涯教育与指导实践的课程内容,旨在帮助中学深入了解政策动向,掌握生涯教育的理念与方法,落实选科指导、生涯个体辅导及生涯课程实施等相关内容。

为惠及更多学校及教师,决定在上海举办中国国家培训网认证的“青少年生涯规划师(中级)”公开班。现将开班信息通知如下:


一、培训对象


1、对中学生涯教育感兴趣的班主任、生涯教师、心理教师、学科教师及学校领导

2、一线教学、科研、管理人员

3、中高职学校职业规划、职业指导教师及相关人员


二、培训目标

1. 了解新高考改革的目的、影响,生涯教育的价值和基本实施方案;

2. 掌握选科指导的基本模型和操作流程;

3. 了解生涯在学科教育中的作用,掌握生涯教育融入学科的模式;

4. 了解生涯课外实践活动的常见类型,掌握课外活动设计流程;

5. 理解生涯教育对于班主任工作的助力作用,掌握导师辅导的核心技能。


三、讲师介绍


课程讲师由远播教育研究院安排国内生涯教育领域的权威专家授课,具体情况根据课程内容排定。


四、开班信息


培训时间: 2019年04月25日—04月28日(4天,周四-周日)

培训地点: 上海市徐汇区宜山路333号汇鑫国际大厦19层


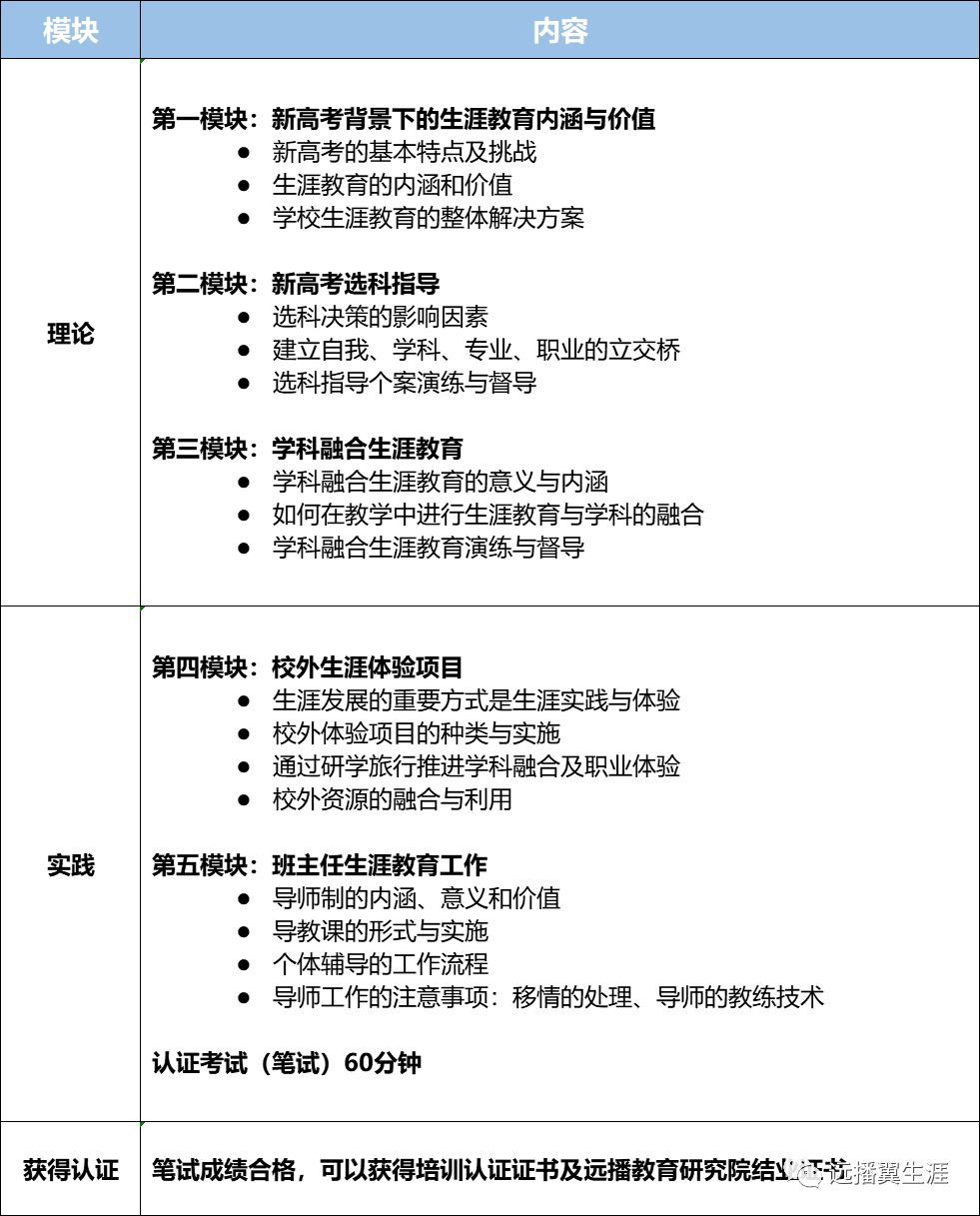
五、培训内容


六、培训认证


“青少年生涯规划师”(中级)专项技能培训证书范例

(证书可通过中国国家培训网官方网站查询)


七、往期回顾

2018年“青少年生涯规划师(中级)”认证公开班

(滑动查看更多)

八、培训费用


培训费优惠价:4980元/人(原价5480元/人)

费用包含:培训费、教材费、认证费以及培训期间茶歇和午餐;

费用不含:其他未列项目均不包含,交通住宿由学员自理。


九、报名方式


扫二维码报名


十、缴费方式及开票


1、银行转账

开户户名: 上海杨浦区远博进修学校

账户信息: 4351 6238 3356

户行: 中国银行上海新江湾城支行

需要开具“培训费”名目发票的请务必选择缴费方式1


2、支付宝转账

账户名:上海杨浦区远博进修学校

账号:yuanboxuexiao@114study.com

支付二维码

温馨提示:缴费时请备注学校(机构)名称及参训人员姓名,发票将在培训期间开出直接发给学员


十一、报名截止日期


2019年04月20日(报名以缴费为准,名额有限,先到先得)

联络人:梁政老师 17635319104 (工作日9:00-18:00)