2019年04月04日
前段时间在微信朋友圈被大家刷屏了一篇文章,叫做《乡村学校:马云的狂妄 PK 杨东平的忧虑》,因为杨东平老师是远播的董事,21世纪教育研究院也是远播的战略合作伙伴,从尊重的角度来说,我认真的读了一下这篇报道,想从自身的经验与更大的教育发展逻辑的角度做一下剖析,让大家可以更加深度的思考和关注中国乡村教育的问题。
与此同时,21世纪教育研究院副院长熊丙奇也发表了一篇《乡村教育的问题不是模式,而是办好每一所学校》的文章,熊老师的话是个放之四海而皆准的大实话,但个人认为并非解决了“怎么办好乡村每所学校”的问题。
专家介绍

▲
远播教育集团总裁
Vancouver Public Education Alliance 创始人
远播教育集团国际学校总校校长
远播教育研究院执行院长
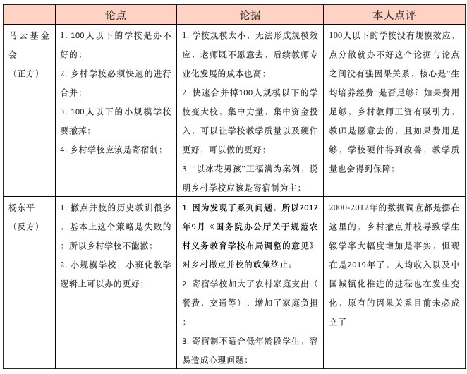
首先用一张图表来总结一下几方的观点:

要让大家深度思考现象背后的本质,我想先把这个问题背后的几个“真正问题”定义清楚,把问题定义清楚了,达成一致了,才能更好寻求解决问题的办法;
相应的解决方案是否能有效的降低了农村孩子的辍学率?(还要分学段分析)
相应的解决方案是否真正的提升了乡村教育质量?(可以用乡村孩子进入高等教育的比例变化来做对比)——这个问题很复杂,当下中国发达城市的教育质量都存在严重问题,我认为首先还是集中力量先解决辍学问题。
不研究不知道,辍学率这个事情也是非常复杂的,网上有一份2016年发布的关于农村学生辍学率调查报告,从07年到13年6年时间做了8次独立调查,走访了4个省262所乡村的初中,46所高中和117所中职学校,抽样24931名学生样本,发现农村学生的在初高中阶段辍学率居然达到了惊人的63%(当然这个样本是比较极端的偏远西南4省农村的数据)。我又在网上查了一下国家统计局报告,说2013年农村学生毛辍学率15.5%, 2017年上升到了35%?如果数据真实,我们可以发现明显不是建几所学校或者是撤并乡村学校就能解决这个辍学率的问题。里面更加深层次的原因肯定是与农民家庭经济收入以及本身乡村经济发展落后与城市乡村经济发展不平衡等多重原因导致的,所以马云的方案肯定是只能解决点的问题,拿1个亿,在某某城镇或者城乡结合部搞1-2所大规模的学校,可能可以暂时缓解某城镇周边农村学生来上学的问题。即使有了这样的学校,里面依然有诸多的基本假设值得我们去思考:
有了这样的学校,农村的学生就一定会来上学吗?
有了这样的学校,是只收周边农村的学生吗?只收家庭是贫困家庭的学生吗?(年收入低于一个数字),本地乡镇的学生是否考虑接收?换句话说,什么样的学生能够入读这样的学校?
深入思考一下,你会发现就算是解决一个点的问题都有很多难度,而且并不解决更深入的问题。
21世纪教育研究院的方案是:属地化做好每一所乡村学校,哪怕是小规模100人以下学校!这是一个想要达到的理想化的目标,而且就算是有了好的小规模学校,在很多地区同样未必能真正解决我提出来的两个问题,且从结果来看,按照2012年国务院发布的终止撤并乡村学校的政策,现在过去6年了,如果不撤并是解决方案,那么农村孩子的辍学率应该大幅度降低才对啊?这个数据好像并没有明显好转,甚至一些地方还在加剧,充分说明做好每一所乡村学校在当下也是有实际难度的。我查了一下目前网上国家统计局的数据来说,2015年小学毕业生是1437万,到了2017年这些学生初中毕业,剩下1397万,损失了3.2%,说明义务教育阶段全国整体的辍学率应该比偏远地区低出了很多,然后2017高中入学人数791万,中职入学人数451万,这两个数据加起来再除以17年初中毕业人数,我们发现只有88.9%的学生升入了中职和高中,剩下的有一部分应该是出国留学或者是没有继续上学了。最后我们再可以看一组高中和中职毕业率的数据来说明在读高中以及中职的过程中,学生流失也挺严重的,2015年入读中职和高中的学生分别是479万和796万,这些学生到2017年毕业的分别剩406万和775万,也有7.4%的流失率。这些数据都是全国平均数据,农村的确的数据绝对是远远高于这个比例,反馈出来的问题就是“教育发展不均衡的问题”。难怪克强总理2018年政府工作报告中提到“发展公平而有质量的教育。推动城乡义务教育一体化发展,教育投入继续向困难地区和薄弱环节倾斜,切实降低农村学生辍学率”。
其实有的时候教育的问题未必真正是出在教育上,教育还是一个由经济基础决定的上层建筑的事物。经济发展本身带来的问题,不是靠撤点并校或者建几所公益学校就能解决的。接下来我用加拿大的公立教育来举例子,我觉得有几条规则是可以值得借鉴和考虑的:
加拿大由于城市与农村之间经济基本上比较平衡,所以几乎没有村校这个概念,乡村也是城镇化的,所以都是在城镇里面的学校,学区通过校车来解决偏远农场的孩子上学问题;比如我之前去参访过的加拿大阿尔伯塔省Palliser学区,从Calgary到Lethbridge近160公里的高速路沿途的城镇中坐落着好几所这个教育局的公立高中,而这段路所覆盖的面积上主要是农场,各种各样的种植业与畜牧业是主要经济支柱,为了满足这片区域上的学生的语言文化传承,还有两个专门的英德双语学校在沿途的两个小城镇中,因为很多农场主都是德国来的移民,他们的孩子说德语。我几乎去参观了他们这些小镇上每一个高中,说实话,学校的硬件条件比很多温哥华学区的学校都要好,课程丰富度也极高,其中核心的原因就是“省政府对教育投入大”,没有别的,有钱才能任性!
越是相对偏远的小镇,生均培养经费给得越高!加拿大这条规则很值得我们参考。我们都知道越小的学校,单位学生培养的成本其实是越高的,最极端的情况就是1对1。只有生均培养的经费到位了,偏远的地方才可以更好做学校,才可以给教师更好的薪酬待遇,招到和留住好的教师。同时学校也能更好建设适应学生发展的硬件教学环境。中国目前各省由于经济发展不平衡,好的城市生均教育经费是过剩的,但是很多省份却严重不足,如2017年北京的生均培养经费是3万多,而河南省只有5790块,能不能有中央的政策来进行相应的平衡呢?按照加拿大的经验,完全是省级教育厅在直接落实生均经费,偏远城镇与中心城市完全是一样的,而且很多偏远城镇除了生均经费之外,在学校硬件投入建设上会由城市级政府继续加大投入,导致的结果就是偏远地区的学校往往看上去更加高大上。而中国是按照区行政区域的GDP在投入教育,如上面河南5790是该省的一个均值,相信郑州市与咸阳市也存在很大的差别,我拿上海来举例子,上海应该是中国教育最发达的城市,且投入最大的城市之一,2016年初中生均经费与公用经费各区支出如下:

我们可以看出,即使是全国经济最发达的上海,区和区之间的在生均经费上以及公用经费的支出上差别依然巨大!
加拿大的撤点并校很少发生在乡村,反而发生在大城市。还是拿温哥华来举例子,温哥华校区几乎每年都在关闭学校,2017年温哥华教育局发布了一个未来学校发展计划,提到在未来15年会关闭12所小学以及3所中学,当然关闭学校是有前提条件的,即周边有公立学校可以安置好相应的学生。关闭这些学校的核心考虑因素是运营成本,因为有的学校建筑物比较老了(超过50年),每年维护的成本高达数千万,加拿大对学校建筑物的安全性要求等级是最高的,政府也没有这个钱来做维护,就会考虑撤点并校,或者把相应的场地出租甚至是卖掉。像温哥华这样的教育局随便卖掉一个市中心的一些物业,几千万加币就到手了,再用来投入新的学校。如果一个城市的经济发达到了一定的程度,市中心的学校数量应该是减少的,因为居民往郊区在转移,市中心仅仅是商业区并非生活区,所以相应的城市周边卫星城市的学校数量应该增加,这个与人居住密度分布是相关的,且大部分居民都是生活在中心城区周边环境相对更安静,也更适合建学校这样的机构。
我们必须看到,乡村的城镇化是全世界经济发展的必然规律,据国家统计局统计,中国目前的城市化率达到了59.6%,而2009年这个数据是48.3%,美国目前的城市化率是83%,美国在1950年的时候城市化率已经达到了60%,加拿大2017年的数据也是82%。人口流入城市日趋集中,资本也是跟着人走的,所以城市化率越高,地区经济发展越均衡,教育发展肯定也会越均衡,当然从这些数据来看未来中国三线城市及周边的房产市场也许还有巨大增值空间(呵呵),所以我坚信现在中国乡村教育存在的普遍性辍学问题,随着经济的发展以及教育投入的倾斜,再过10年应该都不是问题。
与此同时,在当下公办教育经费不足的情况之下,政府应该更鼓励民办教育机构到三四线甚至更偏远的地方去做民办学校,当然这里面好像看着有一个悖论(因为民办教育会逐利),但是我相信如果有好的招商引资政策,肯定会有不少资本愿意进入到这些偏远地区的,此外政府也可以考虑在推进房产开发的时候,要求绑定房产商对学校建设的投入。